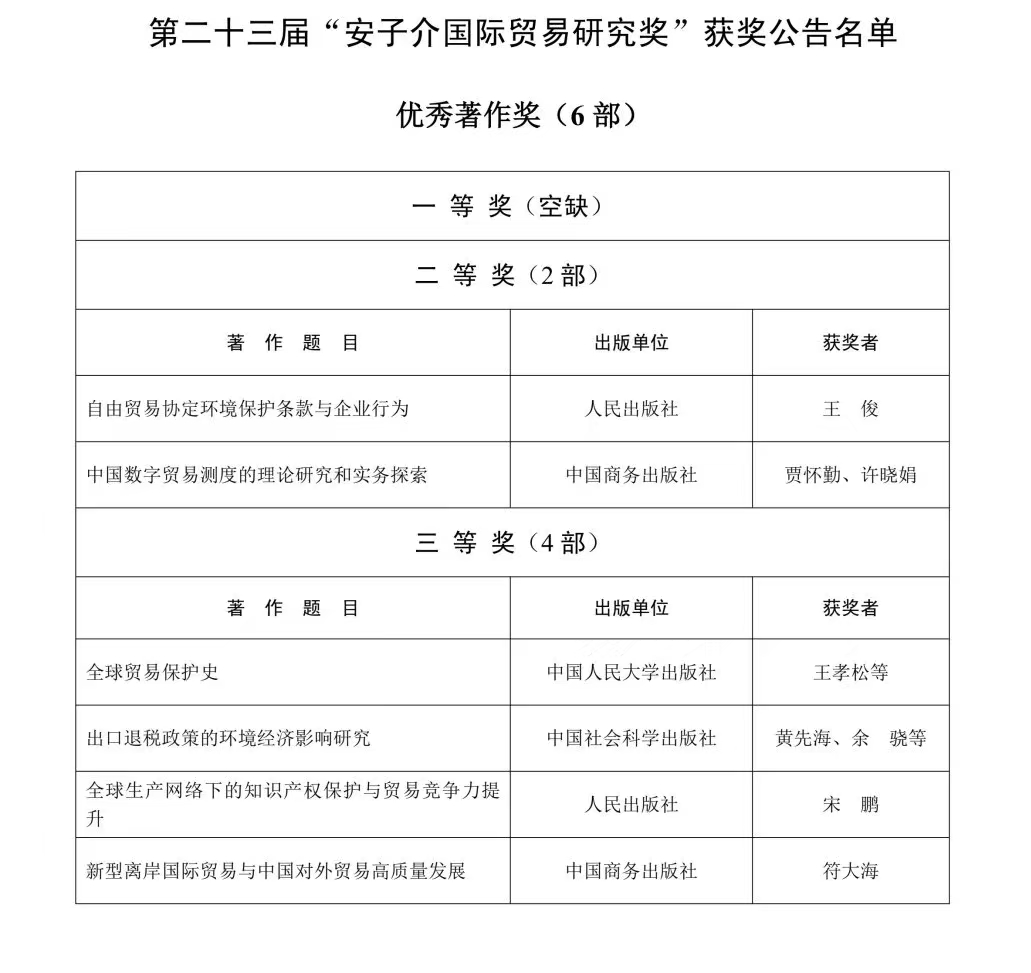
近日,第二十三届“安子介国际贸易研究奖”评选结果正式揭晓。广东外语外贸大学国际经济贸易研究院院长王俊教授所著《自由贸易协定环境保护条款与企业行为》(人民出版社出版)从众多参评作品中脱颖而出,获评“优秀著作奖”二等奖(其中,本届优秀著作奖一等奖空缺)。
该书聚焦自由贸易协定中环境保护条款的设计逻辑及其对企业经营行为的动态影响,通过理论分析与实证研究,揭示了国际贸易规则与绿色发展的联动机制,为全球经贸治理体系改革提供了新视角。
王俊教授现任广东外语外贸大学国际经济贸易研究院院长、教授、博士生导师,长期深耕国际贸易与产业发展领域,已在《中国社会科学》《管理世界》等权威期刊发表论文60余篇,主持国家级科研项目4项,并多次获省部级以上学术奖励。此次获奖进一步彰显了其团队在交叉学科研究中的前沿地位。
“安子介国际贸易研究奖”由安子介国际贸易研究奖励金委员会设立,是我国国际贸易领域最具权威性的学术奖项之一。本届评选自2024年3月启动,经通讯评审、会议评审及公示等严格程序,最终评选出优秀著作奖6部(二等奖2部、三等奖4部)及优秀论文奖27篇。
